提供管道泄漏监测系统、水听器、分布式光纤传感系统
等管线管网测漏、结构健康监测项目一站式解决方案
全国服务热线 0571-86043582
经典产品
了解查看管道泄漏监测系统,水听器,分布式光纤传感系统-杭州迈煌科技有限公司为您提供相关报价,丰富解决方案。
欢迎拨打全国咨询热线:
0571-86043582
公司秉承着“诚信为立足之本;创新为生存之源;服务为永恒主题”的原则,继续发扬“与时俱进,求实创新”的科研精神,将为中国智慧水务事业的发展和数字孪生水利工程建设献出我们微薄的力量!
2026年浙江水利建设稳步发展 投资逐年向上 一季度开门红
时间:2026-04-14   发布:杭州迈煌科技   阅读:10

      2026年一季度,浙江全速推进水利工程建设,全省完成水利投资215.2亿元,达全年计划的26.9%,同比增长5.2%。其中,重大水利项目完成投资123亿元,“千项万亿”水网安澜提升工程完成投资81.9亿元,实现一季度“开门红”。

      2025年,浙江省已分解下达2025年中央资金50.9亿元、省级资金89.2亿元。1~12月,全省完成水利投资827.1亿元、完成率103.4%,其中海塘安澜等水利项目完成500.2亿元。2025年度中央资金投资计划完成114.7亿元、完成率98.7%。

2025年度浙江省水利投资完成情况.jpg

      今年,浙江水利建设重点聚焦水网骨干工程和幸福河湖建设两大核心任务,以清单化、项目化推进为抓手,推动在建工程加速冲刺,形成“骨干工程提速度、民生工程提温度”的建设图景。

      为保障新开工项目快落地、早见效,各地打出“组合拳”:建立重大项目工作专班,倒排节点、挂图作战;积极争取中央资金、专项债券,保障用地用海需求;新开工项目及时组建现场指挥部,打通全流程堵点。一系列有力举措,为一季度“开门红”提供了坚实支撑。

      在杭州,扩大杭嘉湖南排后续西部通道(南北线)工程、里畈水库加高扩容工程等4个“千项万亿”项目春节期间不停工,建设者们坚守岗位抢进度,持续扩大投资增量。一季度,仅扩大杭嘉湖南排后续西部通道(南北线)就完成投资2.6亿元;其西线东段工程“西溪号”盾构机顺利始发,标志着项目全面进入地下隧洞主体掘进阶段,带动西线工程完成投资2.4亿元,充分发挥重大项目“压舱石”作用。

“西溪号”盾构机.jpg

      在绍兴,“千项万亿”项目安华水库扩容提升工程(诸暨部分)预泄隧洞于近日全线贯通,后续将进入衬砌和底板施工,建成后可将洪水排入浦阳江干流,为浦阳江流域防洪能力提升筑牢关键基石。国家重点水利工程镜岭水库大坝主体于3月25日启动首仓混凝土浇筑,标志着工程由围堰截流、坝基开挖阶段正式向大坝混凝土浇筑转序,迈出关键一步。

      视线转向浙中大地,金华东阳市石马潭水库工程进入攻坚关键年,大坝填筑、溢洪道开挖、输水隧洞开挖等作业面正在稳步推进。施工团队落实“日保周、周保月、月保年”机制,向“全年完成投资5亿元、累计完成总工程量超50%”的目标冲刺。

石马潭水库工程施工现场.jpg

      水网骨干工程加速推进的同时,幸福河湖建设也多点开花。

      在仙居,覆盖13个乡镇(街道)18条河道的全域幸福河湖建设正稳步推进,着力支撑“永安溪百里共富”发展轴建设。其中盂溪段治理工程已进入收尾阶段,现场正在加紧开展亲水设施完善等作业,其余标段也在加速推进中。到3月底,全省各类幸福河湖建设项目已完成投资9.5亿元。

仙居县永安溪沿线幸福河湖建设项目.jpg

      今年,浙江将推进20项重大水利建设项目可研审查,储备投资超300亿元,力争年内获得可研批复。其中,浙中水资源配置工程依托多跨攻坚协同机制,当前已基本完成规划选址、用地预审等关键环节的审批,相关报告正在抓紧完善。

      与此同时,浙江还将加快推进宁波市环杭州湾海塘安澜工程等100项前期工作,做好承接中央政策支持的各项准备,为后续投资接续发力攒足后劲。

附件1:浙江省水利建设与发展专项资金管理办法

01浙江省水利建设与发展专项资金管理办法 总则.png

02浙江省水利建设与发展专项资金管理办法 支持对象和适用范围.png

03浙江省水利建设与发展专项资金管理办法 支持方式和补助标准.png

04浙江省水利建设与发展专项资金管理办法 项目申报和审核管理.png

05浙江省水利建设与发展专项资金管理办法 资金下达和支持使用.png

06浙江省水利建设与发展专项资金管理办法 资金下达和支持使用2.png

07浙江省水利建设与发展专项资金管理办法 绩效评价和监督检查.png

08浙江省水利建设与发展专项资金管理办法 绩效评价和监督检查2.png

附件2浙江省水利建设市场主体信用信息和评价管理办法

01浙江省水利建设市场主体信用信息和评价管理办法 总体要求.jpg

02浙江省水利建设市场主体信用信息和评价管理办法 信用信息管理.jpg

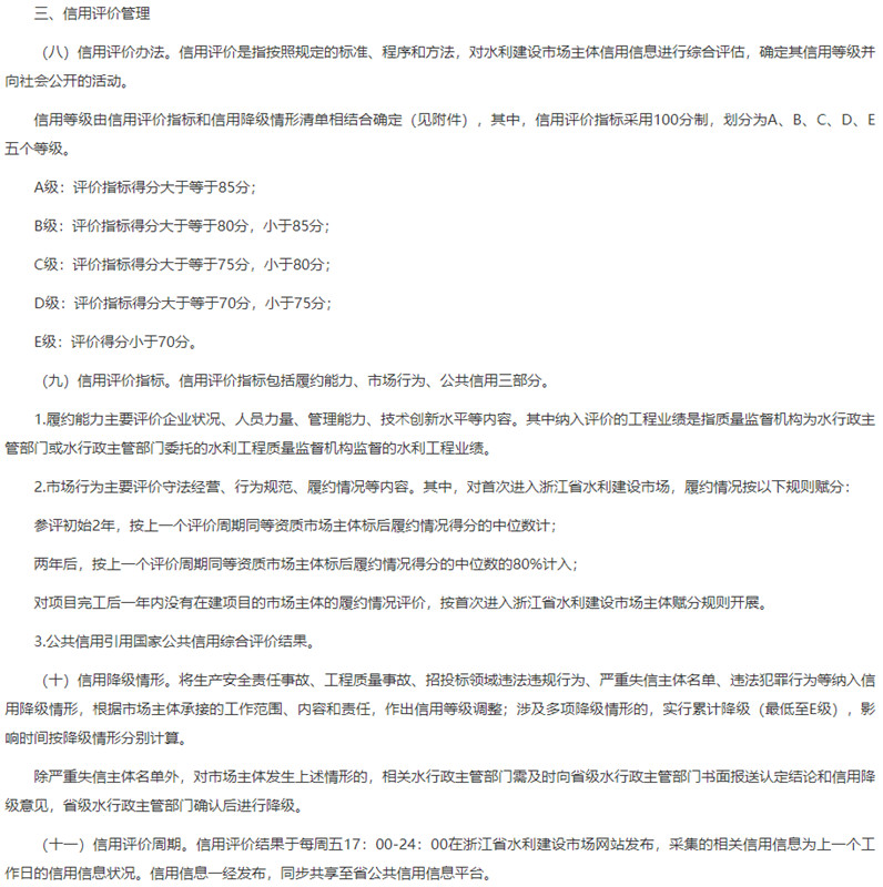
03浙江省水利建设市场主体信用信息和评价管理办法 信用评价管理.jpg

04浙江省水利建设市场主体信用信息和评价管理办法 评价结果应用 行业监督管理及其它.jpg

下一篇: